捕光捉影网

 找回密码
 注册

QQ登录

只需一步,快速开始

查看: 6748|回复: 2

关于自行申报2013-2016年度安徽省社会科学奖(艺术类)参评作品的通知

[复制链接]
发表于 2018-4-25 21:38:40 | 显示全部楼层 |阅读模式
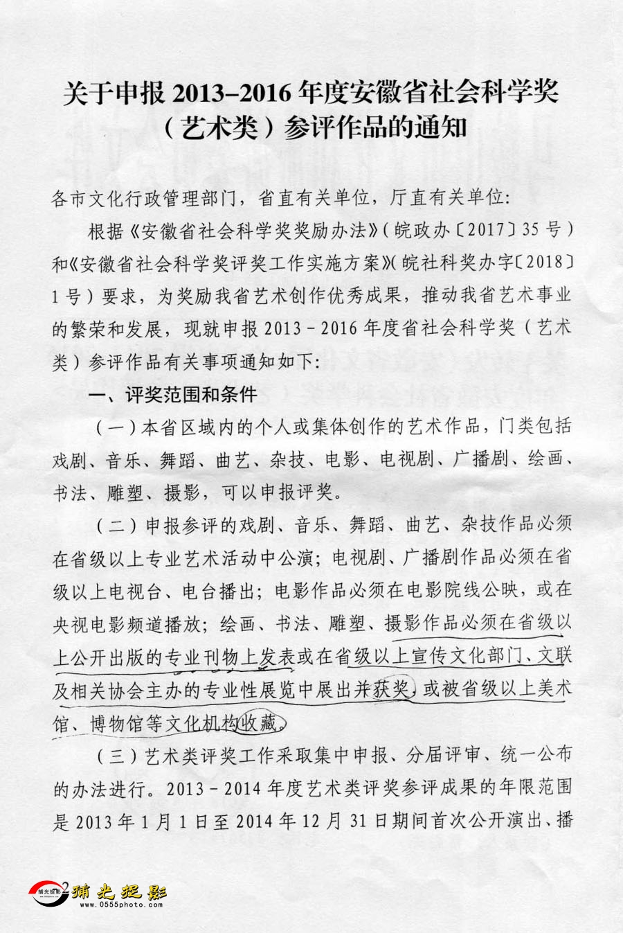
                              关于自行申报2013--2016年度安徽省社会科学奖(艺术类)参评作品的通知


各区县摄协、各分摄协、各俱乐部、广大影友:
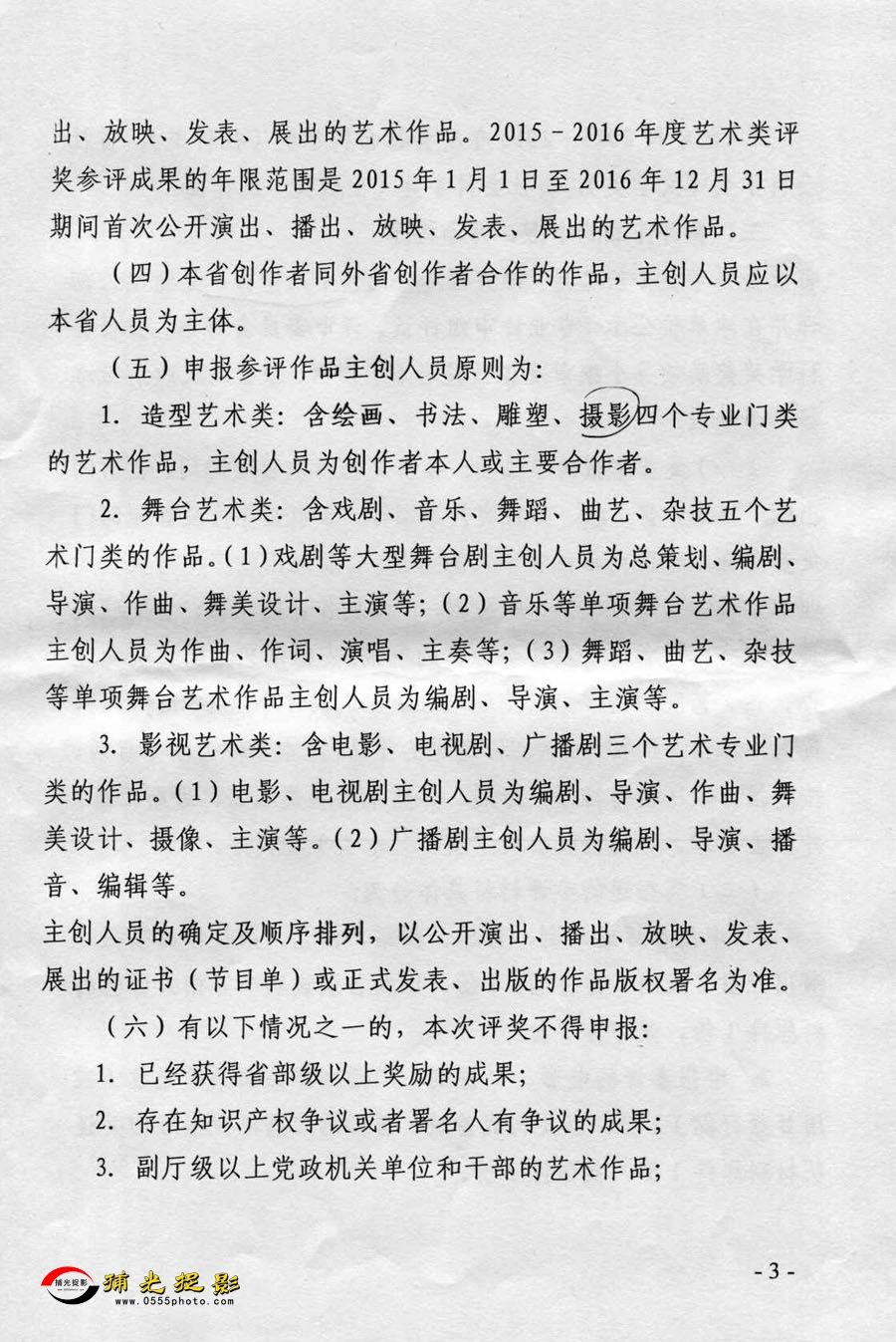
      根据马鞍山市文化和旅游委员会《关于转发《安徽省文化厅<关于申报2013--2016年度安徽省社会科学奖(艺术类)参评作品>的通知》的通知》(马文旅[2018]85号)的精神,现将《安徽省文化厅<关于申报2013--2016年度安徽省社会科学奖(艺术类)参评作品>的通知》转发你们,现就有关事项通知如下:
一、自行申报。请各位影友仔细对照此次评奖范围和条件,自行到文件公布的省文化厅网站下载附件资料,自行准备申报材料,自行向市文联组联部申报;市文联组联部联系人:关蓉2400537
二、县摄协的广大影友请向所在县文联申报,市区影友直接向市文联申报(为方便马钢影友,可以通过市文联申报);
三、各区县摄协、各分摄协、各俱乐部要确实负起责任,将此通知传达到每个会员,以防少报、漏报;
三、市文联申报截止时间5月10日。届时,上报的材料统一由市摄协盖章。




                                                 马鞍山市摄影家协会
                                               二〇一八年四月二十四日


G001.jpg
 楼主| 发表于 2018-4-25 21:41:36 | 显示全部楼层
G002.jpg
G003.jpg
G004.jpg
G005.jpg
G006.jpg
 楼主| 发表于 2018-4-25 21:42:43 | 显示全部楼层
G007.jpg

G008.jpg
G009.jpg
G010.jpg
G011.jpg
G012.jpg
G013.jpg
您需要登录后才可以回帖 登录 | 注册

本版积分规则

QQ|手机版|小黑屋|本网法律顾问由安徽华冶律师事务所葛善俊律师【电话15715550158】担任|【捕光捉影网 版权所有】 ( 皖ICP备06010469号 ) 皖公网安备34050302000177皖公网安备34050302000177

GMT+8, 2025-12-5 14:03 , Processed in 0.057800 second(s), 10 queries , Redis On.

Powered by Discuz! X3.4 Licensed

© 2001-2023 Discuz! Team.

快速回复 返回顶部 返回列表